或許在一部分剛入行城市更新負責轉化工作的小伙伴而言,城市更新中的轉化工作似乎就是和村干部“搭脖頭、飲燒酒、唱歌仔”,然后處理各種不斷重復、細碎的諸如數據收集、修改、整理,方案編制、溝通、修改等事宜,只要你“懶”得下心,你的工作可以相當清閑。
但其實“轉化崗”還有一個特別神圣、偉大的名稱,那就是“土地整理”!土地整理是個龐大的系統工程,對于初入行的朋友而言,這個詞可能很陌生或者偶爾掛在嘴邊,但你并不知道這是個什么鬼。但當你真正開始用心去接觸它、了解它,你會發現,原來從城市更新轉化工作可以延伸到如此廣闊、有趣的知識海洋,在這以后,你發現,你已經不想閑下來了!
今天就來初步認識一下“土地整理”。
土地整理的概念、類型
土地整理亦稱“土地整治、土地調整或土地重劃”,是實施土地利用規劃的重要手段,指將零碎高低不平和不規整的土地或被破壞的土地加以整理,使人類在土地利用中不斷建設土地和重新配置土地的過程。
簡單點說人話就是:將土地重新規劃利用、調整用途,使土地利用效率、效益更高,更符合當地規劃的各項目標所需。其主要類型及分類如下:

土地整理流程
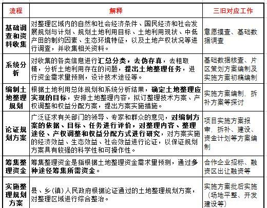
土地整理的一般流程是:基礎調查和資料收集→系統分析→編制土地整理規劃→論證規劃方案→籌集整理資金→實施整理規劃方案。
此過程在城市更新中對應的流程是:基礎數據摸查→數據公示、核查→片策方案及實施方案編制→三評、控規調整方案審議→項目掛網競拍(合作企業)→改造實施方案編制及批復生效實施。

城市更新中以舊村改造為例,土地整理涉及的主要工作有:集體用地與國有用地間的置換、土地儲備/供應方式的確定、零散(邊角)用地的歸宗整理、各項用地手續的辦理及完善、土地規劃及調整利用等。
從業務思維總結就是:結合標圖建庫、三區四線、城規、土規、控規對土地類型、性質、用途進行調整方案編制、報審,結合用地規劃和現狀的差異,根據已批的用地、控規方案進行多方協商、實施業務辦理,使改造方案順利實施,完成一級土地開發工作。

一級土地開發
對房地產行業而言,進行土地整理的目的是為了土地開發,土地開發過程分為一級土地(生地)開發和二級土地(熟地)開發;一級土地開發可簡單理解為把現狀各種形態、權屬、性質的土地通過土地整理達到3/5/7通一平,使得政府能將土地供應給用地單位的階段;二級土地開發可簡單理解為報建、施工階段。
一級土地開發過程中最經常且頭痛遇到的事之一就是“農轉用”(注釋1),涉及非建設用地轉建設用地的項目都需要走農轉用流程,包括未利用地轉建設用地、農用地轉建設用地;兩者流程幾乎一樣,但農用地轉建設用地審批所涉及的部門更多、審批標準也更為嚴格。這是因為:保障18億畝耕地紅線是我國的基本國策,故任何土地開發項目在開發過程中都需要保障耕地總量不減少,為此在土地整理過程中最重要的一點就是謹記:增減掛鉤(注釋2)、占補平衡(注釋3)。
根據前面的介紹,假設某舊村項目涉及轉為建設用地的非建設用地面積為5ha(公頃),那么就需要提供5ha的建設用地指標。這些指標的來源有兩方面:
一、項目范圍內的拆舊指標(土地置換)。即假設項目范圍內將占地2ha建設用地的舊建筑拆除后原址復耕為耕地,則整理出的2ha拆舊指標就能用做項目范圍內其他非建設用地的農轉用指標。
二、政府解決的增量指標。政府建設用地指標來源主要有三方面:
1、上級人民政府供應;
2、政府間拆舊復耕指標流轉;
3、違建拆除或閑置建設用地收回等存量建設用地指標整合。
注釋:
1、農轉用:按照土地利用總體規劃和國家規定的批準權限獲得批準后,將農用地轉變為建設用地的行為。
2、增減掛鉤:依據土地利用總體規劃,將若干擬整理復墾為耕地的農村建設用地地塊(即拆舊地塊)和擬用于城鎮建設的地塊(即建新地塊)等面積共同組成建新拆舊項目區(簡稱項目區),通過建新拆舊和土地整理復墾等措施,在保證項目區內各類土地面積平衡的基礎上,最終實現增加耕地有效面積,提高耕地質量,節約集約利用建設用地,城鄉用地布局更合理的目標。
3、占補平衡:基于《土地管理法》第四章耕地保護中的“國家實行占用耕地補償制度。非農業建設經批準占用耕地的,按照“占多少,墾多少”的原則,由占用耕地的單位負責開墾與所占用耕地的數量和質量相當的耕地;沒有條件開墾或者開墾的耕地不符合要求的,應當按照省、自治區、直轄市的規定繳納耕地開墾費,專款用于開墾新的耕地。”







2025-05-19
13102
4006-258-995